新闻
新闻资讯
- 乐刷支付近两年屡遭监管处罚累计罚款超3000万元
- 金美信消费金融年内再遭处罚
- 石家庄一儿童游泳机构四家门店突然闭店“双十一”还在搞促销
- 广州地铁设计研究院回复深交所问询详解收购工程咨询公司必要性与评估合理性
联系我们
联系人:孟先生
手机:18112106693
电话:0517-85033996
邮箱:327156336@qq.com
地址:江苏省镇江市京口区解放路307号1幢304室
行业资讯
金美信消费金融年内再遭处罚
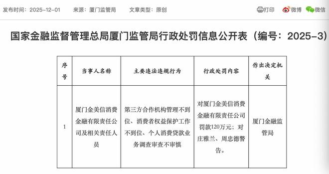
12月1日,国家金融监督管理总局厦门监管局公布的一纸行政处罚信息公开表,再次将厦门金美信消费金融有限责任公司(下文简称“金美信消费金融”)推向监管聚光灯下。罚单(编号:2025-3)显示,金美信消费金融及相关责任人员因第三方合作机构管理不到位、消费者权益保护工作不到位、个人消费贷款业务调查审查不审慎等主要违法违规行为,被厦门监管局处以对公司罚款120万元,并对两名相关责任人员庄雅兰、周忠德给予警告的行政处罚。

此次处罚距离该公司上一次受罚尚不足半年。今年6月19日,金美信消费金融刚因违反信用信息采集、提供、查询及相关管理规定,被中国人民银行厦门市分行罚款82万元。短短数月内接连收到来自不同金融监管部门的罚单,不仅揭示了该公司在内部控制、合规管理、消费者权益保护等多方面存在的持续性问题,也折射出当前消费金融行业在强监管环境下所面临的普遍压力与挑战。作为首家两岸合资的消费金融公司,金美信的合规之路颇具样本意义。

今年以来,已有包括蚂蚁消费金融、阳光消费金融、湖北消费金融在内的多家消费金融公司接连受到处罚,反映出行业整体在治理结构、贷后管理、信息披露等方面仍存在系统性短板。这一系列处罚表明,监管部门正持续加强对消费金融行业的合规监督力度,尤其聚焦于合作模式风险、数据合规与消费者权益保护等关键领域。
金美信消费金融于2018年4月27日获中国银保监会批准筹建,同年9月29日获得厦门银监局开业批复,10月9日取得金融许可证,10月10日正式完成工商注册登记。作为中国银保监会合并后首家获批设立的消费金融公司,同时也是全国第23家获批开业的消费金融公司和首家两岸合资消费金融企业,其成立具有标志性意义。
金美信消费金融共有三方股东,其中,中国信托商业银行股份有限公司持股34%,厦门金圆金控股份有限公司、国美控股集团有限公司各持股33%。三方股东持股比例相当,无实际控制人。
金美信消费金融2024年年度报告显示,截至2024年12月末,公司资产总额55.16亿元,负债总额47.02亿元,所有者权益总额8.14亿元。2024年实现净利润2,056万元,各项指标均符合监管要求。
根据国家金融监督管理总局厦门监管局的处罚文件,金美信消费金融的违规行为主要集中在三个方面:第三方合作机构管理不到位、消费者权益保护工作不到位、个人消费贷款业务调查审查不审慎。这三项违规直指消费金融业务链条中的核心风险环节:外部合作风险管控、客户权益保障以及信贷源头风险识别。监管机构对此开出120万元罚单,并追究了相关个人责任,体现了对机构与人员“双罚制”的落实,以及对消费者权益保护和审慎经营原则的强调。
2025年已有多家消费金融公司陆续被查出问题并接受处罚。例如,蚂蚁消费金融于3月28日因公司治理不完善、风控独立性不足、贷后管理不到位、委外催收失控等问题被重庆监管局罚款140万元。其问题集中在2021年至2022年期间,如未及时披露年度报告、个别用户将消费贷款用于投资股票和基金等非消费用途。对此,蚂蚁消金回应称已整改完毕,并承诺加强内控建设。另一家受罚企业阳光消费金融则于5月30日因合作模式缺陷、授信额度未自主计算、贷后管理有效性不足等原因被罚款140万元,暴露出其在业务外包环节的风险控制能力较弱。
此外,蒙商消费金融于1月27日因未履行不良信息报送前告知义务及异议处理不当被罚83万元;湖北消费金融于4月29日因违反征信管理规定被人民银行湖北省分行罚款72.7万元。上述案例显示,当前消费金融行业普遍存在的共性问题是:信息披露不透明、合作机构监管缺位、贷后管理松散、消费者权益保障机制不健全。
值得注意的是,尽管多数处罚集中在具体操作层面,但背后反映的是整个行业在制度设计上的滞后。多家消费金融公司依赖科技平台进行快速放款,但在风险识别、贷后跟踪、数据安全等方面投入不足,导致一旦发生违约或违规行为,难以追溯责任链条。特别是在大数据应用日益广泛的情况下,如何平衡效率与合规成为行业必须面对的核心命题。
从监管趋势看,国家金融监督管理总局近年逐步强化对消费金融公司的穿透式监管,强调“管住人、看住钱、扎牢制度笼子”。2025年至今的多起处罚事件表明,监管重点已从单纯的信贷规模控制转向全面的合规治理体系建设。未来,消费金融公司将不仅需要满足资本充足率、拨备覆盖等传统指标要求,还需构建完善的内部控制、关联交易管理、消费者权益保护和数据安全管理体系。
接连不断的罚单,标志消费金融行业告别野蛮生长、走向规范发展。罚单指出了公司管理的问题,也反映行业需要系统性地补足风险内控与消费者权益保护。过去追求效率的扩张期已经过去。未来消费金融公司必须将合规从被动应对转为主动构建,使合规成为竞争力的一部分,真正平衡金融效率与安全责任。这是监管的要求,也是行业持续发展的必要条件。

特别声明:以上内容(如有图片或视频亦包括在内)为自媒体平台“网易号”用户上传并发布,本平台仅提供信息存储服务。
从建行辞职后到房企成女副总,拿“安家费”等财物超4000万,被判14年
詹姆斯轮休湖人灭鹈鹕豪取7连胜 东契奇34+12+7里夫斯33+5+8
33+9三分后20+6+4!李贤重成男篮梦魇完全防不住 下赛季或战东超
AI超算全能选手:abee AI STATION 395 MAX迷你液冷AI工作站测评
新闻资讯
-
2025-12-01 21:31:50
乐刷支付近两年屡遭监管处罚累计罚款超3000万元
-
2025-12-01 21:31:24
金美信消费金融年内再遭处罚
-
2025-12-01 21:30:49
石家庄一儿童游泳机构四家门店突然闭店“双十一”还在搞促销
-
2025-12-01 10:08:29
前瞻产业研究院
-
2025-12-01 10:07:48
《疯狂动物城2》救了电影市场丨消费参考
-
2025-11-30 22:32:30
深圳注册流程

QQ客服 